金华交通科研立项取得新进展,多个项目成功入选

日期:2025-11-14 来源:金华市交通运输局 浏览量:​
分享:
        

金华市交通运输局在科研创新领域持续发力,在2025年度科研项目申报中取得丰硕成果,多个重点项目成功立项,充分展现了金华交通科技创新的硬实力。

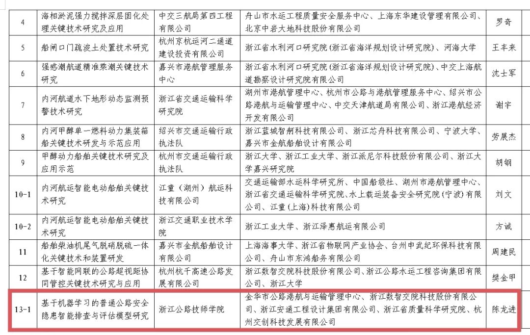
近日,金华市交通运输局两个项目成功入选省交通运输厅科技计划项目。其中,《基于无人机多传感器协同感知的公路边坡智能安全巡查关键技术研究》依托我市无人机巡查试点项目,在激烈的竞争中脱颖而出,是本次立项中唯一涉及低空经济领域的课题。《基于机器学习的普通公路安全隐患智能排查与评估模型研究》,将运用大数据与机器学习算法,建立安全隐患智能识别与评估模型,为普通公路安全管理提供更加精准高效的解决方案。

图片
图片

此前,金华市交通运输局两个项目成功入选市科技局科技计划。《公路长隧道火灾风险感知量化与主动防控关键技术研究》将着力解决长隧道火灾防控这一行业难题,通过研发风险感知量化系统与主动防控技术,为长隧道安全运行提供有力保障;《金华市干线公路隧道机电设备检测技术与平台研究》则着眼于提升隧道机电设备运维水平,有效提升设备运行的可靠性和维护效率。

图片
图片

这些科研成果的取得,标志着金华市交通运输局在智慧交通、安全交通建设方面迈出了坚实步伐。通过科技创新,不仅提升了交通运输管理的智能化水平,也为群众安全便捷出行提供了更强有力的保障。下一步,金华市交通运输局将继续立足行业发展需求,围绕交通强国建设目标,深化产学研合作,持续推进科研项目落地见效,以科技创新赋能交通运输高质量发展,为建设人民满意交通贡献更多智慧和力量。